Purpose: This document defines the internal operational logic of the
📋 Function Academic Management. It details the process from designing a curriculum to completing and archiving a class.Why This Matters
This
📋 Function transforms the management of academics from a manual, disconnected effort on spreadsheets into a streamlined, scalable educational production system. Strategically, it ensures consistent teaching quality across the center and optimizes the use of the most critical resource: teachers. For the Academic Management team, it provides a clear overview of class performance and student progress. For teachers, it eliminates chaos by consolidating all information (schedule, class list, curriculum, attendance) into a single place, allowing them to focus fully on teaching.The Big Picture
Architecturally, this system is designed to be the coordination center for all teaching and learning activities. It receives input data from the
📋 Finance Function (via the 🧊 Enrollment Agreement) and the 📋 Student Affairs Function (🧊 Student Record) to arrange classes. It operates based on three core 🧊 Objects: 🧊 Course (the curriculum framework), 🧊 Class (the actual class), and 🧊 Teacher Profile (teacher management records). Its key output is student progress data, which is handed over to the 📋 Student Affairs Function for after-care and consulting on the next study path.Sneak peek
OBJECT RELATIONSHIPS
| Relationship Type | Connection | Description |
|---|---|---|
| Parent-Child | 🧊 Course → 🧊︎ Class | Each 🧊 Course (curriculum framework) can have multiple 🧊 Classes (actual classes) opened. This is the core breakdown relationship, allowing the reuse of one curriculum for many different classes. |
| Object Reference | 🧊 Class → 🧊 Teacher Profile | Each 🧊 Class is assigned to a specific 🧊 Teacher Profile. This relationship helps manage teaching assignments and calculate teacher workloads. |
| Object Reference (Cross-Function) | 🧊 Class → 🧊 Student Record | A 🧊 Class will link to multiple 🧊 Student Records (from the Student Affairs Dept.) to form the class list. This is a critical connection point, bringing students into the actual learning environment, consistent with the global data flow. |
OBJECT TYPES, WORKFLOWS & DATA FIELDS
1. 🧊 Course (Standard Object)
- Process Description: This is the “parent” object used to define and standardize all curricula at the center. It acts as a blueprint, containing all information about objectives, curriculum, duration, and tuition for a course. A
Courseis created once and can be reused to open multipleClasses. - Example: The course “IELTS 7.0 Masterclass”, course code
AC-001, defines the IELTS 7.0 output exam preparation program with 36 sessions and a standard tuition fee of 25,000,000 VND.
- Workflow Diagram
- Status Details
- Data Fields
Course Workflow

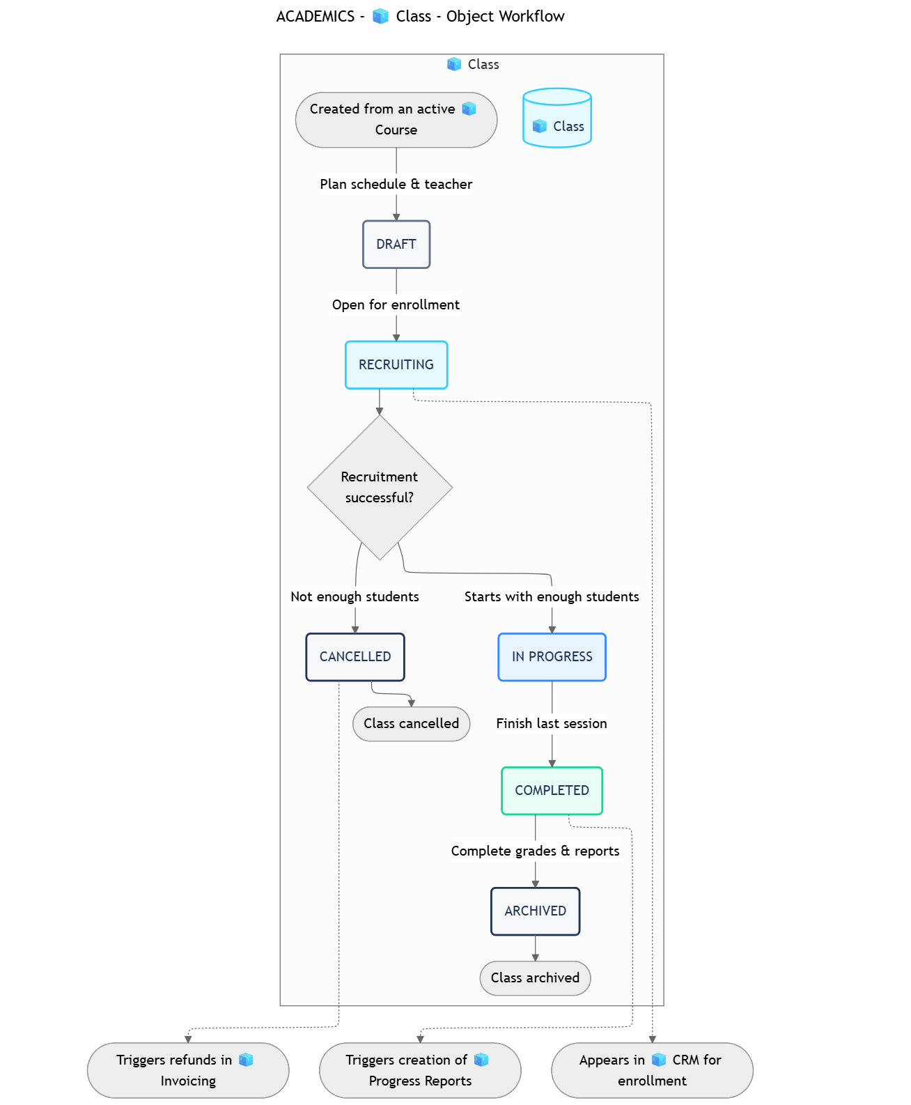
2. 🧊︎ Class (Sub-Object)
- Process Description: This is the “child” object, an executable instance of a
Course. If aCourseis a car’s blueprint, theClassis the actual car on the road. This object manages all daily activities: specific schedules, teacher assignments, student lists, attendance, and direct tracking. This is the main working object for Academic Managers and Teachers. - Example: The class
IELTS7.0-C01is an instance of the courseAC-001 IELTS 7.0 Masterclass, starting on September 1, 2025, taught by teacher John Doe, on Monday-Wednesday-Friday evenings.
- Workflow Diagram
- Status Details
- Data Fields
Class Workflow

3. 🧊 Teacher Profile (Standard Object)
- Process Description: This object acts as a centralized master data repository for the entire teaching staff. It is not just a user account, but a complete professional profile, including personal information, skills, certifications, work schedule, salary, and teaching performance. This allows the Academic Manager to assign teachers to classes in the most optimal and scientific way.
- Example: Teacher profile for John Doe, code GV-007, specialized in IELTS/TOEFL, currently assigned to 3 classes, and has availability on Tuesday and Thursday afternoons.
- Workflow Diagram
- Status Details
- Data Fields
Teacher Profile Workflow

AUTOMATIONS
This diagram shows the chronological sequence of all automation rules that touch the Academic Management function, illustrating the complete data flow from class setup to student reporting.
You can open this canvas view for better readability

- Within Function
- Cross-Function
- Cross-System
These rules run entirely inside the Academic Management
⏹️ Space to increase efficiency for the Academic Manager and Teachers.| ID | Rule Name | Trigger | Action | Description |
|---|---|---|---|---|
| AC-01 | Calculate Class Metrics | Update: Student List field on 🧊 Class is updated. | Update: 🧊 Class | When a student is added or removed, the system automatically recalculates the Current Size and Total Revenue fields. |
| AC-02 | Assign Class Prep Tasks | Update: Main Teacher field on 🧊 Class is assigned. | Create: ☑️ Task | When a teacher is assigned, the system auto-creates tasks for them, e.g., “Draft welcome email,” “Review curriculum,” due 3 days before start date. |
| AC-03 | Attendance Reminder | Scheduled: Runs at 8:00 AM daily. | Send Chat: Sends a message to the teacher. | The system scans all IN PROGRESS classes with a session scheduled for the day and sends a reminder to the teacher to take attendance. |
- Workviews
- Dashboards
- Filters
| Workview | Description | Data Configuration |
|---|---|---|
| 1. Class Schedule Calendar | A visual calendar interface showing all Classes by their start and end dates. Helps the Academic Manager avoid scheduling conflicts. | All 🧊 Class objects, color-coded by Status (e.g., Recruiting, In Progress). |
| 2. Teacher Master List | A comprehensive table view showing all Teacher Profiles. This is the main resource management screen. | All 🧊 Teacher Profile objects, with key columns like Specialization, Current Classes, Status. Can be quickly filtered by specialization. |
| 3. Course Catalog | Displays Courses as cards, like a “product catalog” for the academic department. | All 🧊 Course objects, grouped by Level (Beginner, Intermediate…). |
ROLES, PERMISSIONS & NOTIFICATIONS
- Roles
- Permissions
- Notifications
These roles are specific to the Academic Management function and define the responsibilities within this operational area.
| Role | Description | Permissions & Notifications |
|---|---|---|
| 1. Academic Manager | Responsible for the entire creation, management, and operation of Courses and Classes. The main coordinator of this function. | Permissions: Full control (Create, Edit, Delete) over all three objects: 🧊 Course, 🧊 Class, and 🧊 Teacher Profile. Notifications: Receives notifications for new class placement requests from Finance, when a class is at risk of cancellation, and when teachers submit progress reports. |
| 2. Teacher | The primary teaching executor, responsible for the Classes they are assigned, including taking attendance and writing reports. | Permissions: Only Edit rights on 🧊 Classes where they are assigned as the “Main Teacher”. No rights to create new Classes or edit Course information. View rights on other Teacher Profiles. Notifications: Receives a notification when assigned to a new class, daily attendance reminders, and reminders to complete progress reports. |
| 3. Admissions Manager | Monitors the status of recruiting classes to coordinate the counseling team. | Permissions: View rights on 🧊 Class objects that are in the “RECRUITING” state to know which classes have openings and are starting soon. Notifications: Receives a notification when a class is at risk of being cancelled due to low enrollment. |
- CRM Function: See how students are enrolled and become ready for class placement.
- Student Affairs Function: Understand how the
Progress Reportsgenerated by this function are used for student support and re-enrollment consultation. - Invoicing Function: Learn how tuition fees are processed, which triggers the class placement process.